Entonces, teniendo en cuenta que:
- Los catridges chilenos Turbosoft de 1Mb pueden correr imágenes de Atarimax de 1 Mb.
- Las imagenes se pueden generar con el software gratuito que se puede descargar de su sitio web "Maxflash Cartridge Studio"
http://www.atarimax.com/flashcart/docum ... taller.exe
Mirror local: http://www.atarimax.com/flashcart/documentation/).
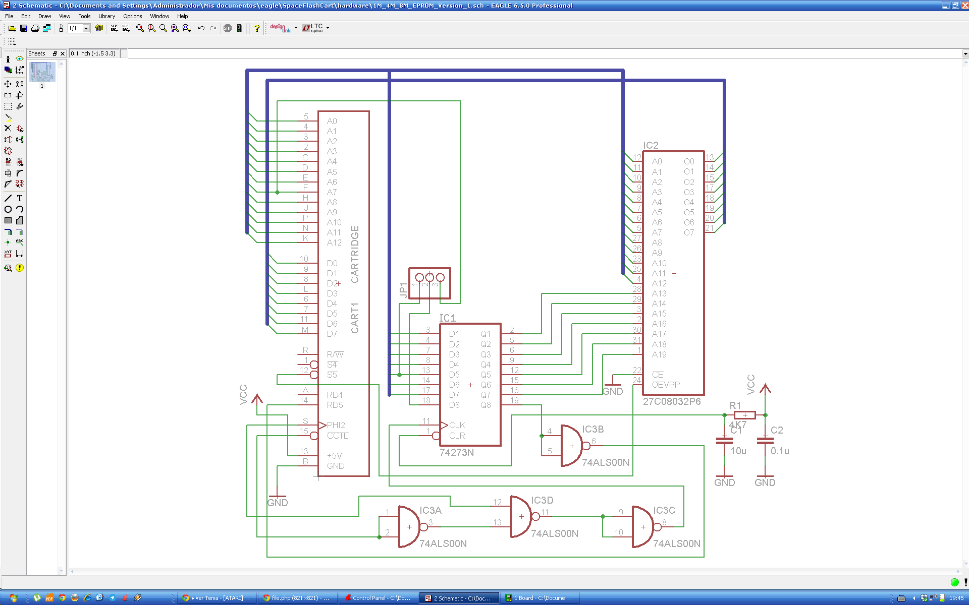
- Es conocido el hardware de los carts turbosoft (Renix incluso hizo el pcb hace años), con flipflops extras se puede acceder a las líneas de dirección más altas de la Eprom.
Considerando todo lo anterior, llegué a este esquemático:

y armé este cart:

Este cart puede correr las imagenes Atarimax de 4 Mb y 8 Mb, y con el jumper a A4, puede correr las de 1Mb, y también las imágenes de carts chilenos Turbosoft 1Mb sin modificar (Al revés no se puede, hay que parchar las imágenes Turbosoft para que corran en un Flashcart original. xt5 hizo un parche para esto hace tiempo).
El software de Atarimax puede generar imágenes de carts de 1 M, 4M y 8M, todas funcionan en el cart. Incluso funcionan en un multicart chileno Turbosoft de 64 KB (27C512), simplemente dejandolo lleno hasta la mitad, y cortando la imagen de 1 Mb generada por el soft Atarimax.
Imágenes de la tele:


Y un turbosoft chilensis corriendo en el mismo cart:

Hay algunos problemas, el color del menú cambia, no se parece mucho al emulador, pero funciona.
Y algunos juegos no funcionan (Usé imagenes ya hechas, las bajé del foro Atarimax, en el emulador sí funcionan), por ejemplo, en un cart de 35 juegos, 6 no funcionan, en otro de 39 juegos, 5 no funcionan, en uno 13 juegos, 1 no funciona. En este caso, lo que hay que hacer es reemplazar el ejecutable que no funciona por otro, y probar. Es a puro prueba y error. Parece que el cart Flash original algo les hace a determinados juegos para funcionen.
Para mi gusto, que no funcione el 15% de los juegos, lo considero un éxito... Esto habría que investigarlo más.
Este es el soft generador de las imágenes:

El porqué no funcionan algunos juegos, habría que investigarlo a nivel de código, si alguien tiene una idea, que la diga. Por ejemplo, esta imagen de Atarimax ( https://mega.co.nz/#!KJUwHLqR!nnWY732p8 ... wJ1yOSVbok ) con 39 juegos, 5 no funcionan, que son: caverns of Kafka, Gorf, Kangaroo, Nibbler y Tapper. El resto (34 juegos), funciona ok.
Mirror local: Ahora habría que hacer un pcb decente, hay que convencer al Renix, que es seco pa la ruteadora jaja

Voy a documentar más todo esto en mi sitio web, que justamente ahora está caído

Saludos.