[Commodore] xu1541
[Commodore] xu1541
En la junta de retronia desenterré del polvo mi xu1541, el cual compre hecho en ebay hace sus buenos años... es un dispositivo que permite conectar cualquier disketera commodore al PC para hacer respaldos de diskettes en imágenes .D64 o grabar diskettes reales desde las imágenes .d64
Es un dispositivo muy util la verdad, foxer puede dar testimonio...
Navegando por Internet encontré el proyecto por Spiro Trikaliotis y los fuentes Eagle los baje de http://www.retrocomputacion.com ... y por si acaso se pierden los dejaré localmente.
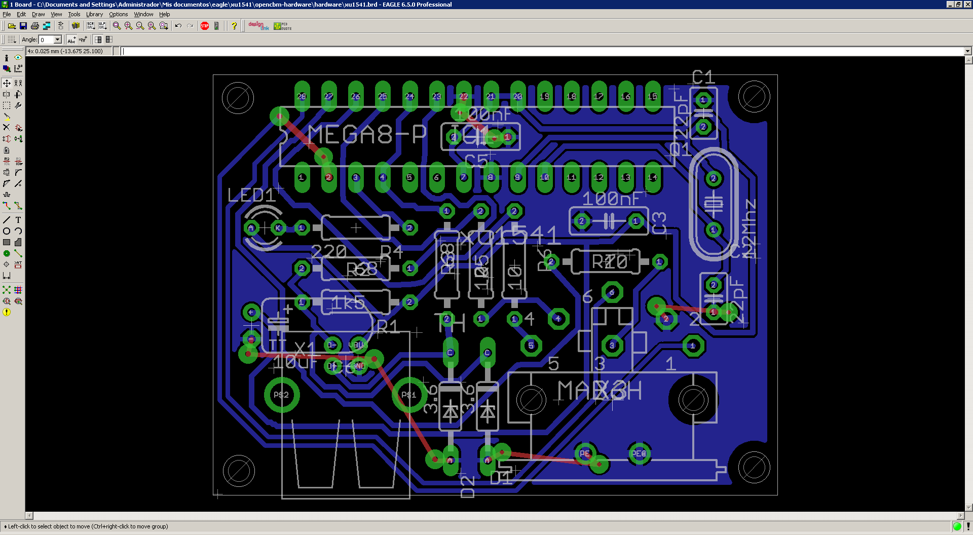
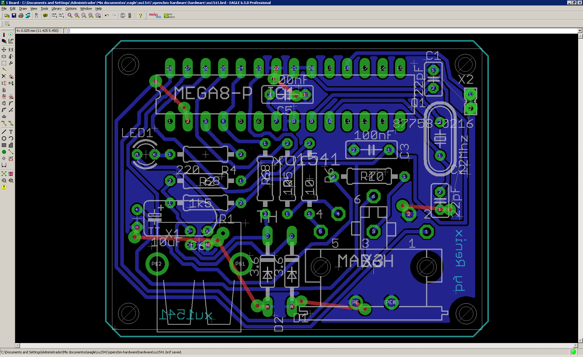
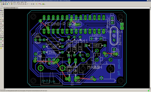
Así luce el proyecto Originalmente:
La Lista de Materiales es:
Part Qty Name
Q1 1 12Mhz crystal, HC49U package
R1 1 1.5k ohm resistor 1/4W 1,5k
R2, R3 2 68 ohm resistor 1/4W 68
R4 1 220 ohm resistor 1/4W 220
R5, R6, R7 3 10 ohm resistor 1/4W 10
C1, C2 2 22pF ceramic capacitor
C3, C5 2 100nF capacitor
C6 1 10uF electrolytic capacitor
X1 1 USB-B print connector
X2 1 6 pin DIN socket
LED1 1 LED 3mm yellow LED 3MM
IC1 1 Atmega8-16 DIP
-- 1 28 pin socket for IC1
D1, D2 2 3.6V zener diode
y mi versión lite de xu1541 es esta:
Y los archivos fuentes de Eagle de esta modificación están acá... Otra tarea mas para la CNC y cuando este con tiempo libre...
así que muchachos a comprar Atmega8, porque se viene también el SDRIVE...
Es un dispositivo muy util la verdad, foxer puede dar testimonio...
Navegando por Internet encontré el proyecto por Spiro Trikaliotis y los fuentes Eagle los baje de http://www.retrocomputacion.com ... y por si acaso se pierden los dejaré localmente.
Así luce el proyecto Originalmente:
La Lista de Materiales es:
Part Qty Name
Q1 1 12Mhz crystal, HC49U package
R1 1 1.5k ohm resistor 1/4W 1,5k
R2, R3 2 68 ohm resistor 1/4W 68
R4 1 220 ohm resistor 1/4W 220
R5, R6, R7 3 10 ohm resistor 1/4W 10
C1, C2 2 22pF ceramic capacitor
C3, C5 2 100nF capacitor
C6 1 10uF electrolytic capacitor
X1 1 USB-B print connector
X2 1 6 pin DIN socket
LED1 1 LED 3mm yellow LED 3MM
IC1 1 Atmega8-16 DIP
-- 1 28 pin socket for IC1
D1, D2 2 3.6V zener diode
y mi versión lite de xu1541 es esta:
Y los archivos fuentes de Eagle de esta modificación están acá... Otra tarea mas para la CNC y cuando este con tiempo libre...
así que muchachos a comprar Atmega8, porque se viene también el SDRIVE...
- Poltergeist
- Mensajes: 964
- Registrado: Mié Nov 13, 2013 4:36 pm
Re: [Commodore] xu1541
Se bueno el sdrive
Sirven los cables SIO de las caseteras malas? para no usar el conector ese de fuente at?
Sirven los cables SIO de las caseteras malas? para no usar el conector ese de fuente at?
Re: [Commodore] xu1541
Si, es como lo ideal 
Re: [Commodore] xu1541
Muy bueno el XU1541, ya he respaldado todos mis discos físicos de commodore 64 (no son más de 10) y además ya he hecho algunas copias.
Gracias a este artilugio estoy tratando de darle uso a un Commodore 16 ya que no tenía software en diskette y no había tenido buenos resultados con el SD2IEC, vamos a ver si funciona.
Con respecto al SDRIVE, se vé un muy buen proyecto, lo bueno del SDRIVE es que se selecciona el ATR desde el mismo Atari, teniendo una interfaz de usuario en la TV, facilitando la navegación del contenido de la tarjeta de memoria, algo que cuesta hacer en el SIO2SD ya que la pantalla tiene solo dos o tres lineas y navegar dentro de la SD no es fácil.
Gracias a este artilugio estoy tratando de darle uso a un Commodore 16 ya que no tenía software en diskette y no había tenido buenos resultados con el SD2IEC, vamos a ver si funciona.
Con respecto al SDRIVE, se vé un muy buen proyecto, lo bueno del SDRIVE es que se selecciona el ATR desde el mismo Atari, teniendo una interfaz de usuario en la TV, facilitando la navegación del contenido de la tarjeta de memoria, algo que cuesta hacer en el SIO2SD ya que la pantalla tiene solo dos o tres lineas y navegar dentro de la SD no es fácil.
Re: [Commodore] xu1541
Habemus plaquitas... No los quise aburrir con el making off
Y su corrrepondiente platinado
Ahora a armar...
Y su corrrepondiente platinado
Ahora a armar...
Re: [Commodore] xu1541
y ahora las fotos mas sexy de este aparato...
y ahora a grabar el micro con esta maravisha... UsbtinyISP
y ahora a grabar el micro con esta maravisha... UsbtinyISP
Re: [Commodore] xu1541
Dispositivo programado, funcionando, reconocido por winkk como xu1541, reconocido por OpenCBM, así que felíz y a dormir... mañana pongo el paso a paso de como programarlo y utilizarlo, y coloco todos los archivos, firmware, bootloader, etc... Localmante...
Todo realizado en mi centro Retromaker... Esquematico y PCB actualizado con un jumper que me faltó colocar para setear el xu1541 en modo bootloader (para cargar el firmware).
Mañana a probar con unas disketeras y respaldar los diskettes que guardo desde chico...
Wenas Noshes...
Todo realizado en mi centro Retromaker... Esquematico y PCB actualizado con un jumper que me faltó colocar para setear el xu1541 en modo bootloader (para cargar el firmware).
Spoiler: MOSTRAR
Wenas Noshes...
Re: [Commodore] xu1541
Wena!
Re: [Commodore] xu1541
Yagami escribió:Wena!
Re: [Commodore] xu1541
Terminaste el proyecto?????

Re: [Commodore] xu1541
Por supuesto... Las cosas que no termino es porque no quiero o me da flojera o hay otras prioridades no mas...toledo escribió:Terminaste el proyecto?????
Re: [Commodore] xu1541
Pasos a seguir para grabar el microcontrolador... Y leer discos commodore en el pc
* Primero debes tener un grabador de AVR, hay muxhas opciones en Internet para armarse uno... A mi en lo personal estos artilugios los prefiero USB... Por ejemplo el ponyprog, usbtiny, usbasp (del que tengo un borrador de proyecto)
Si usas uno de los grabadores mencionados, debes descargar WinAVR, una suite opensource para trabajar con micros Atmel, que en su arbol de utilidades tiene el progrsma avrdude.exe, con el cual se graban los micros ya sea por linea de comando o con alguns gui...
* Graba el bootloader AvrUSB o USBtiny en el micro Atmega8, en mi caso utilicé USBtiny... Para ello antes coloca el jumper de para iniciar el xu1541 en modo bootloader * Conecta el xu1541 al pc
* Instala los drivers * Con la utilidad de actualización del xu1541 que hace uso del bootloader ys cargsdo graba el firmware ... xu1541_update.exe firmware.hex
* Conecta y desconecta el xu1541
Como síntoma de que todo quedó ok el led del xu1541 se prenderá un segundo y luego se apagara...
* Descargar el OpenCBM con soporte para Xu1541 o Xum1541
y sus GUI..
* Luego ejecuta y configura el OpenCBM 0.4.99 que es la versión beta que contiene soporte para xu1541.Una vez descomprimido elOopenCMB, en el directorio exe hay una utilidad llamada instcbm.exe
debes ejecutarla como sigue:
instcmb.exe xu1541
Con esto se instala el plugin del aparatejo que los tiene leyendo este resumen... y luego ejecuten la gui de su preferencia, recomiendo el CBMXfer
... aquí dejo un ejecutable por el que alega CBMXfer al querer mirar el contenido de una imagen .D64, (es parte de WinVICE) Y listo...
Aca dejo Otras utilidades para hacer imagenes de diskettes, Nibtools, pero que solo funcionan con cable paralelo (mas antiguos pero mas nobles o con el xum1541 que es mas avanzado que el xu1541) Proyecto terminado... ahora a respaldar como wn
* Primero debes tener un grabador de AVR, hay muxhas opciones en Internet para armarse uno... A mi en lo personal estos artilugios los prefiero USB... Por ejemplo el ponyprog, usbtiny, usbasp (del que tengo un borrador de proyecto)
Si usas uno de los grabadores mencionados, debes descargar WinAVR, una suite opensource para trabajar con micros Atmel, que en su arbol de utilidades tiene el progrsma avrdude.exe, con el cual se graban los micros ya sea por linea de comando o con alguns gui...
* Graba el bootloader AvrUSB o USBtiny en el micro Atmega8, en mi caso utilicé USBtiny... Para ello antes coloca el jumper de para iniciar el xu1541 en modo bootloader * Conecta el xu1541 al pc
* Instala los drivers * Con la utilidad de actualización del xu1541 que hace uso del bootloader ys cargsdo graba el firmware ... xu1541_update.exe firmware.hex
* Conecta y desconecta el xu1541
Como síntoma de que todo quedó ok el led del xu1541 se prenderá un segundo y luego se apagara...
* Descargar el OpenCBM con soporte para Xu1541 o Xum1541
y sus GUI..
* Luego ejecuta y configura el OpenCBM 0.4.99 que es la versión beta que contiene soporte para xu1541.Una vez descomprimido elOopenCMB, en el directorio exe hay una utilidad llamada instcbm.exe
debes ejecutarla como sigue:
instcmb.exe xu1541
Con esto se instala el plugin del aparatejo que los tiene leyendo este resumen... y luego ejecuten la gui de su preferencia, recomiendo el CBMXfer
... aquí dejo un ejecutable por el que alega CBMXfer al querer mirar el contenido de una imagen .D64, (es parte de WinVICE) Y listo...
Aca dejo Otras utilidades para hacer imagenes de diskettes, Nibtools, pero que solo funcionan con cable paralelo (mas antiguos pero mas nobles o con el xum1541 que es mas avanzado que el xu1541) Proyecto terminado... ahora a respaldar como wn
Re: [Commodore] xu1541
Solo para mostrar la evolución del xu1541 en xum1541 les dejo este link... es un release independiente basado en ZoomFloppy (una implementación multi disketera) que soporta el nuevo firmware que contiene grandes mejoras respecto al xu1541, sobre todo el uso de nibtools...
http://www.waitingforfriday.com/index.php/Mini_xum1541



y aquí esta mi versión intervenida para usar componentes normales, colocando básicamente una vía en cada pad de cada componente SMD
Y los fuentes...
Originales... Modificados por mi...
http://www.waitingforfriday.com/index.php/Mini_xum1541
y aquí esta mi versión intervenida para usar componentes normales, colocando básicamente una vía en cada pad de cada componente SMD
Y los fuentes...
Originales... Modificados por mi...
Re: [Commodore] xu1541
No aguanté e hice una plaquita completa del xum1541 que encontré y quedó espectacular con platinado, para visualizar como queda trabajar con componentes SMD... Ahora mano de monja para soldar y listo...
Re: [Commodore] xu1541
Que lindo :3