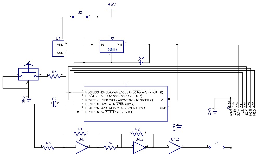
¿Que tiene de especial, comparado con otros sistemas Turbo? No se requiere una casetera Atari, ni adaptador
de casetes... Puede cargar data desde cualquier fuente de sonido, con nivel de audio estandar, y se conecta
al puerto de joystick 2 del Atari. Cargas perfectas, sin fallas. Solo hay que hacer una pequeña placa
adaptadora.
Aqui está la placa, la página 6:
http://blog.3b2.sk/igi/file.axd?file=20 ... _turbo.pdf
Pero... Se requiere cargar el loader, puede ser desde casete o cartridge. Me hice el cartridge, y ya no se
requiere más de la casetera Atari.

Incluso hay por ahí un cargador KSO hecho con tarjeta SD: http://www.elektroda.pl/rtvforum/topic2218885.html
En este sitio hay un WAV, con el loader y 11 juegos en formato KSO:
http://www.arus.net.pl/FUJI/a8cas-util/ ... k-s-o.html
Todos cargan. Tambien se pueden generar con Turgen system.
Un video de mi sistema KS0. Usé un DVD player Sanyo para reproducir el audio.
Y un sabio consejo, olvídense de los MP3, no sirven. Pronto voy a publicar un informe más detallado en mi sitio web
https://gamemasterquilpue.000webhostapp ... UILPUE.htm
La utilidad práctica es poca, esto es arqueología Atari.
Saludos.
